...

GET CONSULTATION

+8615332270435

One Signal provides all the capabilities you need in-house.

With over two decades of experience in the titanium anode industry, we have become a trusted manufacturer with extensive capabilities.

Our sophisticated R&D and quality control capabilities enable us to provide cost-effective and commercial solutions for titanium anode manufacturing. We also offer custom sacrificial anodes and cable anodes, extending our services beyond titanium anodes.

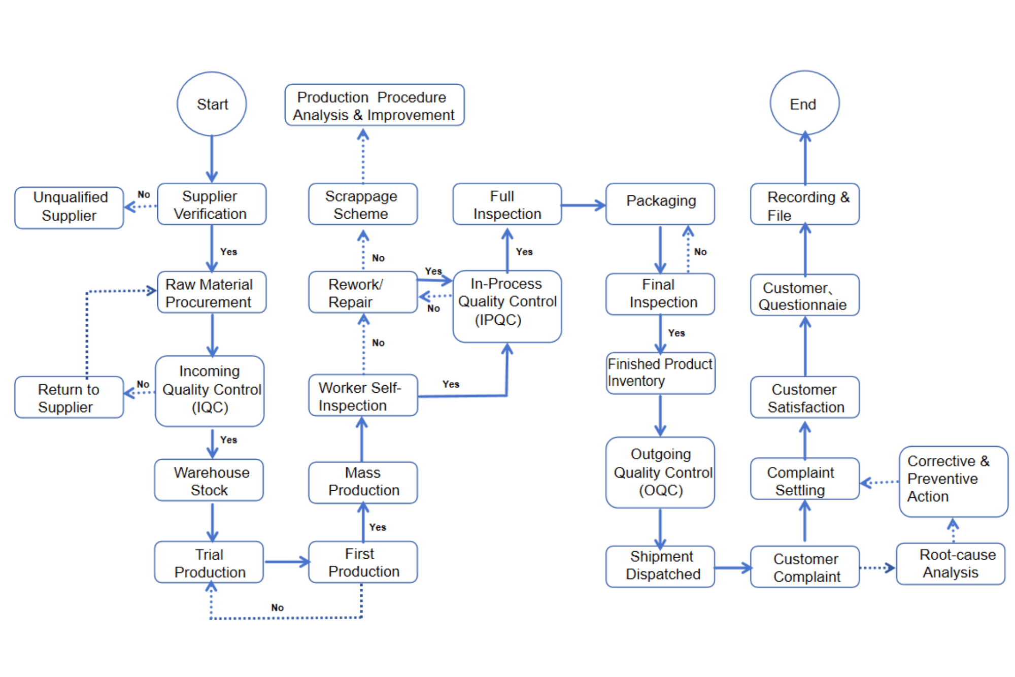
quality test process

Custom Titanium Products to Suit Your Applications

We offer you the latest product catalogue that contains various options such as MMO Titanium Anodes, Platinum-coated Titanium Anodes, Lead Dioxide Titanium Anodes, Titanium Clad Copper, Titanium Clad Aluminum. All of these products are available in different application to suit your business needs.

mmo andoe 800

MMO titanium anode

We are a top supplier of a wide variety of MMO titanium anodes. We offer a wide range of products in various applications, sizes, lifespans and shapes, and can be customized to meet your needs.

pla anode 800

Platinum-coated titanium anodes

Xubo Titanium is a trusted supplier of custom titanium anodes for jewelry electroplating, hydrogen production from hydrogen-rich water cups, and green hydrogen production.

未命名的设计 (26)

sodium hypochlorite generators

Sodium hypochlorite generators with or without shells can be customized from 25g/h to 5kg/h, and have excellent electrolysis effects in salt water environments.

xuboti iccp anode

ICCP anode

As a leading Chinese titanium anode manufacturer, we offer zinc anodes, ship hull anodes, and MMO ribbon anodes.

Lead dioxide titanium anode

Lead dioxide titanium anode

We also supply copper recovery from etching solutions and wastewater treatment. We also offer lead dioxide titanium anodes for office testing.

Titanium clad copper800

Titanium clad copper

We specialize in titanium-clad copper materials, including plates, rods, and special-shaped titanium-clad copper, offering excellent electrical conductivity.

mmo andoe 800

What Our Clients Say

Why choose Xubo Titanium as your supplier?

As a professional titanium anode manufacturer in China, we always adhere to the concept of “customer demand-centric” and focus on the research and development of new technologies and sustainable development.

Low MOQ

The lowest order quantity allows you to place samples without any burden.

Fast Delivery

We can finish the custom titanium product within 7-10 workdays.

Lower Price

We provide big discounts for wholesalers, retailers, and others.

Product Capability

We can produce custom titanium products according to your requirements.

Customer Service

24/7 service guaranteed to provide one-stop services for your industry.

Quality Control

Offers strict quality control from the beginning to the end of production.

What Our Clients Say

Worldwide Sales network

North America

0 %

Middle East

0 %

China Mainland

0 %

Asia Pacific

0 %

Africa

0 %

Other

0 %
未命名的设计 3

Your One-Stop Titanium Products Source

Xubo Titanium offers same-day shipment to ensure fast delivery. We can also supply custom titanium
machining parts solutions that are both high-quality and affordable.

Ask For A Quick Quote!!

We will contact you within one business day. Please look out for emails with the suffix “@xuboti.com”.

This field is required
Enter your first name
This field is required
Enter your last name
This field is required
Example : awesomesite@mail.com
This field is required
This field is required

Ask For A Quick Quote!!

We will contact you within 1 working day, please pay attention to the email with the suffix “@xuboti.com”.

Seraphinite AcceleratorOptimized by Seraphinite Accelerator
Turns on site high speed to be attractive for people and search engines.